海南省直管大型综合性律师事务所  创始于1995年

  服务电话:0898-68540686

行业动态

脚踏实地 服务社会

当前位置: 首页>新闻资讯>行业动态

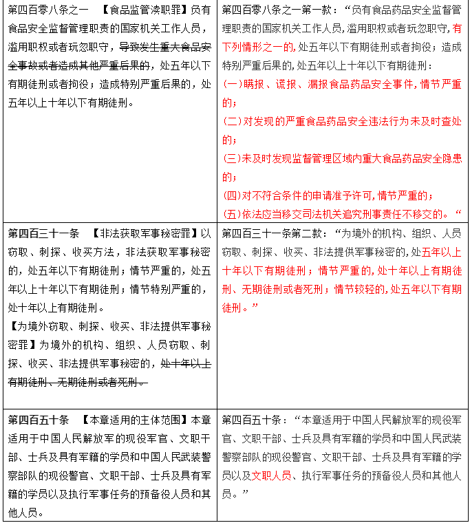
重磅!新旧对照表来了 看刑法修正案(十一)(草案)改了啥

时间:2020-07-10   访问量:1267


日前,第十三届全国人大常委会第二十次会议对《刑法修正案(十一)(草案)》进行审议。该草案已在中国人大网公布。“北大法宝”对最新的草案与现行刑法进行了梳理比较,将内容上的重要变动通过对照表的方式呈现,以便大家直观了解。转载如下:



上一篇:2020年律师和律师事务所执业证书管理办法【最新版】

下一篇:行业资讯|重磅!海南省律师协会印发《海南省律师服务收费指引》